优选机房

成都服务器托管/电信西信机房
中国电信西部信息中心

低至450.00元/月起

成都服务器托管/珉田双线机房
四川珉田(大邑)数据中心

低至4500.00元/月起

成都服务器托管/川西大数据机房
四川雅安川西大数据中心

低至4500.00元/月起

成都服务器托管/温江中立机房
四川中立(温江)数据中心

低至350.00元/月起

成都服务器托管/电信棕树机房
中国电信棕树数据中心

低至400.00元/月起

机房
U位
带宽
IP
算一算价格

华为云网站安全解决方案

发布日期:

2023-04-27 16:19:24

本文链接

//www.cdz100.com//help/411.html

本文关键词

华为云 华为云解决方案提供商 华为网站安全解决方案

随着云行业的发展,现在越来越多的数据泄露、数据被篡改、网页被篡改、域名被劫持、CC攻击,业务受损等,那么针对这些问题,华为云对于网站的解决方案是什么呢,下面就让小编来为大家解答一下。

1华为云网站安全解决方案之常见攻击类型-DDoS攻击

拒绝服务攻击也称洪水攻击,是一种网络攻击手法,其目的在于使目标电脑的网络或系统资源耗尽,服务暂时中断或停止,导致合法用户不能够访问正常网络服务的行为。当攻击者使用网络上多个被攻陷的电脑作为攻击机器向特定的目标发动DoS攻击时,称为分布式拒绝服务攻击(Distributed Denial of Service Attack,简称DDoS)。

网络层攻击、传输层攻击、会话层攻击、应用层攻击等

2华为云网站安全解决方案之常见攻击类型-网页篡改

攻击者故意篡改网络上传送的文件,通常以入侵系统并篡改数据、劫持网络连接或插入数据等形式进行。网页篡改一般有两种:显式和隐式。显式网页篡改指攻击者为炫耀自己的技术技巧、恶意竞争或表名自己的观点实施的网页篡改;隐式网页篡改一般是在网页中植入色情、诈骗等非法链接,再通过灰色、黑色产业牟取非法经济利益

SQL注入XSS攻击、控制Web服务器等

华为云网站安全解决方案是什么呢?

随着云计算服务的不断发展与完善,越来越多的企业和客户将业务迁移上云。在云服务模式下,如何保障网站业务安全,成为大多数企业和客户的首要关注问题。华为云网站安全解决方案助您网站上云后,从应用、数据、负载、安全态势四个方面进行安全加固,构建风险全面可控的网站安全架构,保障网站业务连续可用,帮助客户降低企业TCO

图片93 

 

 

华为云网站安全解决方案场景优势是什么呢?

1保证访问体验及业务连续性: WAF“检测牛+拦截牛,防CC攻击、SQL注入、网站钓鱼等

2保证数据资产安全:SSL证书实现网站的数据安全传输、WAF+DSC实现数据风险识别、预警与处置,防止数据窃取、泄露及拖库,抵御恶意竞争及核心资产泄露

3维护品牌形象:WAF+HSS静动态防网页篡改双管齐下,避免政企事业单位网页被篡改,影响形象信誉

4满足等保合规要求:网络安全保护相关的法律法规中明确Web应用防护、合规等保要求,要求企业阻止网页代码文件被恶意篡改,保障网站数据及用户个人信息安全。

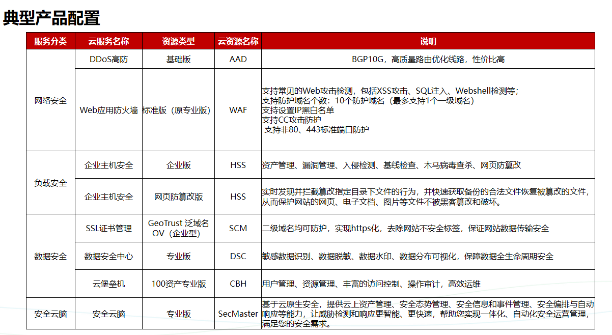
图片94 

图片95 

以上就是文章的全部内容,右方客服头像咨询我们,如您需要解决方案的报价可以拨打我们的热线400-028-0032/18180956113我们会为您安排专业的客服经理给你配置级报价。

业务直达:华为云


优选机房

成都服务器托管/电信西信机房
中国电信西部信息中心

低至450.00元/月起

成都服务器托管/珉田双线机房
四川珉田(大邑)数据中心

低至4500.00元/月起

成都服务器托管/川西大数据机房
四川雅安川西大数据中心

低至4500.00元/月起

成都服务器托管/温江中立机房
四川中立(温江)数据中心

低至350.00元/月起

成都服务器托管/电信棕树机房
中国电信棕树数据中心

低至400.00元/月起

热门文章